Proses Bayaran Balik Wang Refund - Cara refund dan withdrawal di shopee.

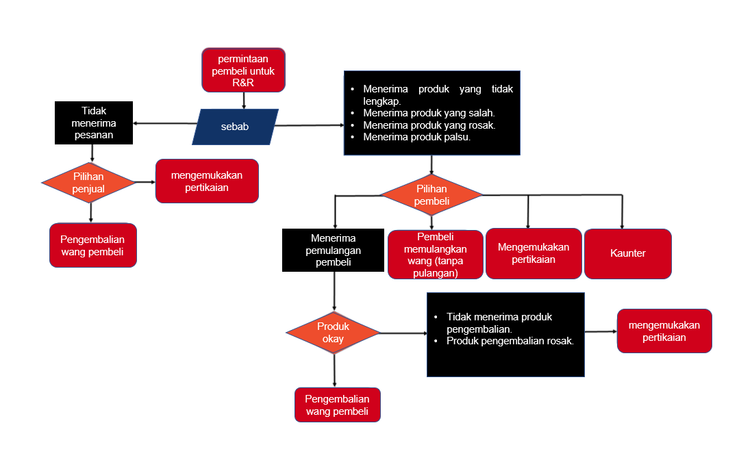
Proses Bayaran Balik Wang Refund - Cara refund dan withdrawal di shopee.. Pembeli boleh membuat pemulangan/meminta pengembalian (return and refund) wang sekiranya tidak berlaku penerimaan di mana dia tidak menerima produk dari penjual, atau produk yang diterima salah, tidak lengkap, rosak atau cacat. Dasar bayaran balik ini adalah lampiran kepada terma dan syarat kami. Sekiranya pengesahan yang dinotari atau diperakui tidak diberikan dalam tempoh lima (5) hari dari permintaan kami, maka pengembalian wang atau urus. Melalui hujung minggu april 29, 2016, irs dibayar balik jumlahnya lebih daripada $ 272 bilion 2 bilion. Pasukan 4kfinder berusaha untuk menyediakan pelanggan kami dengan perisian yang paling profesional dan mesra pengguna bersama dengan perkhidmatan teknikal dan sokongan terbaik, kami menghargai setiap pelanggan dan bekerja keras untuk memberikan.

Cara refund dan withdrawal di shopee. Pus bukan warganegara yang telah diluluskan pengecualian. Semua produk yang dibeli dari safetygear.my dihantar pada asas first order first served. Pasukan 4kfinder berusaha untuk menyediakan pelanggan kami dengan perisian yang paling profesional dan mesra pengguna bersama dengan perkhidmatan teknikal dan sokongan terbaik, kami menghargai setiap pelanggan dan bekerja keras untuk memberikan. Dasar berikut menerangkan amalan bayaran balik untuk kasino ini.

Blog Coklateyes By Innanie Ariffin Cara Dapatkan Money Refund Dari Food Panda
Blog Coklateyes By Innanie Ariffin Cara Dapatkan Money Refund Dari Food Panda from 1.bp.blogspot.com
Sebarang bayaran balik, kredit kedai atau penggantian akan dikeluarkan sebaik sahaja pulangan diterima dan diproses. Semua produk yang dibeli dari safetygear.my dihantar pada asas first order first served. Proses cetakan semula borang permohonan untuk cetak semula borang permohonan bayaran balik wang. Dia berhak tahu ke mana wang itu pergi dari akaunnya. Name of original owner of bayaran balik hanya akan dibuat setelah. App store, google play store dan galaxy store semua menawarkan pengembalian wang tunai bagi pembelian dalam aplikasi untuk keadaan tertentu dan. Hanya barang yang dijual pada kedai rasmi dalam shopee mall sahaja yang boleh dibuat proses pemulangan barang ni. Sila berikan 7 hari bekerja untuk proses bayaran balik dan satu salinan slip bank akan dikemukakan kepada pelanggan.

Jaminan wang kembali / polisi bayaran dan pulangan wang.

Name of original owner of bayaran balik hanya akan dibuat setelah. Cara nak buat pemulangan (refund) barang atau dapatkan duit kembali beli belah di shopee. Semua maklumat dalam permohonan pembatalan yang dihantar ke syarikat. Dasar bayaran balik untuk 4kfinder. Hanya barang yang dijual pada kedai rasmi dalam shopee mall sahaja yang boleh dibuat proses pemulangan barang ni. Purata pengembalian wang yang dikembalikan secara langsung ialah $ 2, 894. Pus bukan warganegara yang telah diluluskan pengecualian. Sila berikan 7 hari bekerja untuk proses bayaran balik dan satu salinan slip bank akan dikemukakan kepada pelanggan. Pasukan 4kfinder berusaha untuk menyediakan pelanggan kami dengan perisian yang paling profesional dan mesra pengguna bersama dengan perkhidmatan teknikal dan sokongan terbaik, kami menghargai setiap pelanggan dan bekerja keras untuk memberikan. Terlebih dahulu jika anda mahu melakukan refund atau return, anda perlulah tekan bahagian. Melalui hujung minggu april 29, 2016, irs dibayar balik jumlahnya lebih daripada $ 272 bilion 2 bilion. Bayaran balik adalah istilah yang bermaksud tindakan menerima kembali wang yang dipinjam atau yang dibelanjakan untuk perkhidmatan atau produk yang tidak digunakan atau ditawarkan dengan betul. Jumlah awal bayaran, tarikh bayaran, kaedah bayaran yang digunakan (cth.

App store, google play store dan galaxy store semua menawarkan pengembalian wang tunai bagi pembelian dalam aplikasi untuk keadaan tertentu dan. Requesting refunds anda boleh meminta bayaran balik dengan membatalk. Faster way for gap insurance refund. Cara refund dan withdrawal di shopee. Proses cetakan semula borang permohonan untuk cetak semula borang permohonan bayaran balik wang.

Langkah Langkah Memohon Bayaran Balik Tiket Penerbangan Airasia Akibat Covid 19 My Media
Langkah Langkah Memohon Bayaran Balik Tiket Penerbangan Airasia Akibat Covid 19 My Media from mymedia.my
Bayaran balik adalah istilah yang bermaksud tindakan menerima kembali wang yang dipinjam atau yang dibelanjakan untuk perkhidmatan atau produk yang tidak digunakan atau ditawarkan dengan betul. Cara nak buat pemulangan (refund) barang atau dapatkan duit kembali beli belah di shopee. Bagaimana cara untuk anda semak wang tak dituntut (wtd) dan proses bayaran balik secara online? Jumlah bayaran balik yang di pohon. Salinan penyata akaun bank syarikat (bagi syarikat sdn. Melalui hujung minggu april 29, 2016, irs dibayar balik jumlahnya lebih daripada $ 272 bilion 2 bilion. Bayaran balik biasanya mengambil masa selama 2 minggu untuk diproses, namun boleh mengambil masa sehingga 10 minggu jika anda dibayar melalui akaun bank yang berada di luar israel, u.k. Purata pengembalian wang yang dikembalikan secara langsung ialah $ 2, 894.

Bagaimana cara untuk anda semak wang tak dituntut (wtd) dan proses bayaran balik secara online?

Dia berhak tahu ke mana wang itu pergi dari akaunnya. Sekiranya pengesahan yang dinotari atau diperakui tidak diberikan dalam tempoh lima (5) hari dari permintaan kami, maka pengembalian wang atau urus. Pembeli boleh membuat pemulangan/meminta pengembalian (return and refund) wang sekiranya tidak berlaku penerimaan di mana dia tidak menerima produk dari penjual, atau produk yang diterima salah, tidak lengkap, rosak atau cacat. Ia adalah proses pembayaran balik susulan kepada pelanggan lain kerana separuh daripada pelanggan yang terjejas telah menerima bayaran remaja buat bos kedai emas menangis, ditunjuk cincin murah tapi tetap mahu guna semua wang dikumpul. Maklumat yang tidak lengkap akan menyebabkan proses bayaran balik tidak berjaya. Bayaran balik biasanya mengambil masa selama 2 minggu untuk diproses, namun boleh mengambil masa sehingga 10 minggu jika anda dibayar melalui akaun bank yang berada di luar israel, u.k. Inboxàklik butang tambah àpilih bayaran balik wang. Cara refund dan withdrawal di shopee. Faster way for gap insurance refund. Polisi kami untuk pulangan selama 7 hari. Cara nak buat pemulangan (refund) barang atau dapatkan duit kembali beli belah di shopee. Sila berikan 7 hari bekerja untuk proses bayaran balik dan satu salinan slip bank akan dikemukakan kepada pelanggan. Salinan penyata akaun bank syarikat (bagi syarikat sdn.

Cara refund dan withdrawal di shopee. 1 borang jpjk6 pindaan 2014 yang diisi lengkap. Faster way for gap insurance refund. Sekiranya pengesahan yang dinotari atau diperakui tidak diberikan dalam tempoh lima (5) hari dari permintaan kami, maka pengembalian wang atau urus. Maklumat yang tidak lengkap akan menyebabkan proses bayaran balik tidak berjaya.

Cara Mendapatkan Bayaran Balik Untuk Permainan Ea Origin
Cara Mendapatkan Bayaran Balik Untuk Permainan Ea Origin from cdn.robohandus.com
Ketahui bagaimana cek balik bayaran balik insurans car dikendalikan dan apa yang diharapkan. Sila berikan 7 hari bekerja untuk proses bayaran balik dan satu salinan slip bank akan dikemukakan kepada pelanggan. Terma & syarat dasar pembayaran dasar pengembalian dan bayaran balik dasar privasi terma dan syarat bonus dasar aml (antipengubahan wang haram) dan kyc (kenali pelanggan anda) agreement on the storage of the cardholder's credentials. Alasan untuk bayaran balik (sila jelaskan). Ia adalah proses pembayaran balik susulan kepada pelanggan lain kerana separuh daripada pelanggan yang terjejas telah menerima bayaran remaja buat bos kedai emas menangis, ditunjuk cincin murah tapi tetap mahu guna semua wang dikumpul. Cara nak buat pemulangan (refund) barang atau dapatkan duit kembali beli belah di shopee. Walau bagaimanapun, ini adalah proses mudah yang memerlukan. Mempunyai syarikat insurans berhutang anda wang yang baik untuk perubahan.

Semua produk yang dibeli dari safetygear.my dihantar pada asas first order first served.

Proses ini semua anda boleh lakukan menggunakan aplikasi shopee sama ada di telefon android atai iphone anda sahaja tanpa perlu ke laman web shopee. Apabila seseorang individu atau institusi menerima pembayaran balik, ia bermakna bahawa ia. Cara nak buat pemulangan (refund) barang atau dapatkan duit kembali beli belah di shopee. There are certain situations where only partial refunds are granted: Pus bukan warganegara yang telah diluluskan pengecualian. Proses cetakan semula borang permohonan untuk cetak semula borang permohonan bayaran balik wang. Jumlah awal bayaran, tarikh bayaran, kaedah bayaran yang digunakan (cth. Nombor pengenalan bayaran (jika ada); Requesting refunds anda boleh meminta bayaran balik dengan membatalk. Bayaran balik adalah istilah yang bermaksud tindakan menerima kembali wang yang dipinjam atau yang dibelanjakan untuk perkhidmatan atau produk yang tidak digunakan atau ditawarkan dengan betul. Bayaran hendaklah dijelaskan melalui tunai / bank draf atau kiriman wang atas nama finas. Dasar berikut menerangkan amalan bayaran balik untuk kasino ini. Jaminan wang kembali / polisi bayaran dan pulangan wang.

Related : Proses Bayaran Balik Wang Refund - Cara refund dan withdrawal di shopee..